DBU aktuell - Umweltbildung III/2020

Themen in dieser Ausgabe: Zirkuläres Wirtschaften im "Haus der Materialisierung" – Zusatzqualifikation in puncto Nachhaltigkeit für Azubis im Bäckerei- und Konditorenhandwerk – Umwelt und Kulturgüter: Vorstellung des DBU-Förderthemas – Stadtparks als Knotenpunkte der Klimabildung in der Ukraine – Terminhinweis: Talk mit Luisa Neubauer und DBU-Chef Alexander Bonde

Blindverkostung © FH Münster
Die Teilnehmenden des Workshops machen mit geschlossenen Augen einen Geschmackstest.
Download
Sehen Sie selbst... © FH Müster
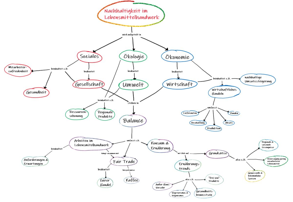
Die Auszubildenden erstellen Wissenslandkarten.
Download
Grafik einer Wissenslandkarte  © FH Münster
Grafik einer Wissenslandkarte
Download

3.) Zusatzqualifikation „mach.werk“ stellt Bäcker- und Konditorenhandwerk für Zukunft auf

Das Bäcker- und Konditorenhandwerk steht aktuell vor großen Herausforderungen. Das Handwerk bekommt immer mehr Konkurrenz durch Billigprodukte aus Supermärkten, Discountern und Backshops. Hinzu kommt, dass sich das Ernährungs- und Konsumverhalten von Verbraucherinnen und Verbrauchern ändert. Diese Entwicklung hat Auswirkungen auf die Existenzsicherung kleiner und mittlerer Betriebe.

DBU-Sonderausschreibung

Um diesem Trend entgegenzuwirken, hat die FH Münster im Rahmen des DBU-Projekts „Nachhaltiges Wirtschaften im Lebensmittelhandwerk" gemeinsam mit der Universität Oldenburg die Zusatzqualifikation „mach.werk“ entwickelt. Das Projekt wurde in einer DBU-Sonderausschreibung zum Jahreswechsel 2018/2019 im Zuge des UNESCO-Weltaktionsprogramms »Bildung für nachhaltige Entwicklung« gefördert. Im Fokus stehen Auszubildende zum Bäcker und zur Bäckerin, zum Konditor und zur Konditorin und zum Fachverkäufer sowie zur Fachverkäuferin im Lebensmittelhandwerk. Sie sollen sich gemeinsam mit aktuellen Nachhaltigkeitsthemen im Lebensmittelhandwerk auseinandersetzen.

Kooperation mit 16 Bäckereien und Konditoreien

Die Zusatzqualifikation „mach.werk“ will Auszubildende dazu befähigen, Herausforderungen einer nachhaltigen Entwicklung zu bewerten und durch kreative Ideen zu bewältigen. Hierbei werden die Arbeits- und Geschäftsprozesse von Bäckereien und Konditoreien ganzheitlich betrachtet, um anschließend Nachhaltigkeit in den unternehmerischen Alltag zu integrieren, Prozesse zu optimieren und zu modernisieren. Dafür haben die FH Münster und die Universität Oldenburg in Kooperation mit 16 Bäckereien und Konditoreien sowie den Handwerkskammern Münster und Oldenburg eine Zusatzqualifikation bestehend aus fünf neuen Lernmodulen und einer Abschlussprüfung entwickelt.

Die fünf Module beziehen sich auf die Themenfelder:

  • Nachhaltiges Wirtschaften (M1),
  • Arbeiten im Lebensmittelhandwerk (M2),
  • Konsum und Ernährung (M3),
  • Lebensmittelverluste (M4) und
  • Innovative Produkte entwickeln (M5).

Als Modellregionen fungieren Münster und Oldenburg. Ausbilderinnen und Ausbilder treten dabei als Lernbegleiterinnen und -begleiter der Auszubildenden und gleichzeitig als Multiplikatorinnen und Multiplikatoren auf und werden entsprechend eingebunden. Bei erfolgreicher Teilnahme an der Zusatzqualifikation erhalten die Auszubildenden ein Zertifikat. Nach Erprobung und Evaluierung der Zusatzqualifikation soll diese am Ende des Projektes dauerhaft angeboten werden.


DBU-AZ 35040